船公司、船代再次声明危险品运输的要求;反复重申发布“关于瞒报、漏报、误报危险品的公告”

泰国港口管理局(PAT)已向韩国船东KMTC征收5万泰铢(合1,570美元)的初始罚款,该公司是周三早上在Laem Chabang港口着火的支线集装箱船KMTC香港的运营商。 PAT当局表示,他们正在寻求与业主进一步赔偿。



根据PAT主任Kamolsak Promprayoon的说法,船舶操作员违反港口程序,并将对造成港口损坏,破坏其运营并造成伤害的事件负责。


PAT已经向受害者支付了一些医疗费用。在爆炸之后,当局宣布了一个15公里的危险区域半径,这可能是由船上误报的化学品引起的。


PAT已告知受影响的人准备提出投诉,这将是其针对运营商的法律诉讼的一部分。


目前,该船仍停留在港口,等待完成净化程序。


受此影响,船公司、船代再次声明危险品运输的要求:


各大船公司关于危险品瞒报公告



1、危险品申报必须在订舱阶段进行并且取得船公司的批准,提单/提单样本与所提交的危险品申报信息之间出现的任何不符,将会产生危险品误申报费。此罚金不会以任何方式限制由于误申报而产生的其它罚款或费用,并由发货人承担。


2、如果以非危险品申报订舱的货柜在离港后发现实属危险品,将会产生危险品误申报费。此罚金不会以任何方式限制由于瞒报漏报而产生的其它罚款或费用,并由发货人承担。









中远海船代






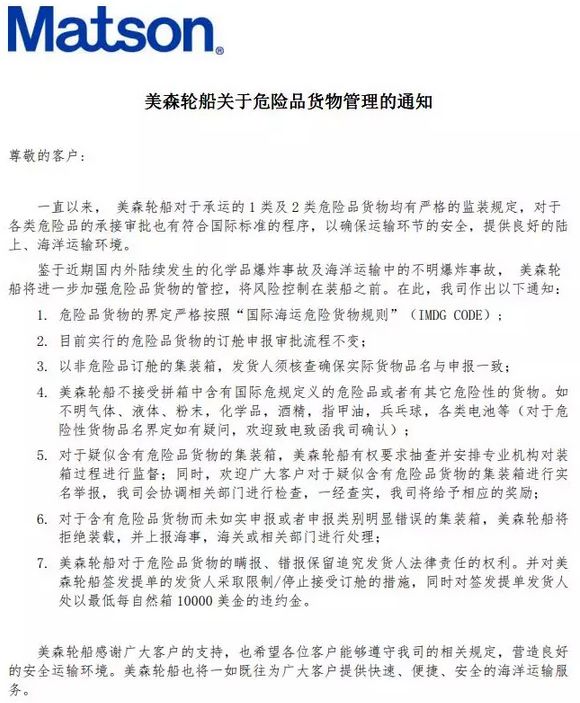
美森轮船


鉴于近期国内外陆续发生的化学品爆炸事故及海洋运输中的不明爆炸事故, 美森轮船将进一步加强危险品货物的管控,将风险控制在装船之前。在此,我司作出以下通知:


  1. 危险品货物的界定严格按照“国际海运危险货物规则”(IMDG CODE);

  2. 目前实行的危险品货物的订舱申报审批流程不变;

  3. 以非危险品订舱的集装箱,发货人须核查确保实际货物品名与申报一致;

  4. 美森轮船不接受拼箱中含有国际危规定义的危险品或者有其它危险性的货物,如不明气体、液体、粉末,化学品,酒精,指甲油,兵乓球,各类电池等;

  5. 对于疑似含有危险品货物的集装箱,美森轮船有权要求抽查并安排专业机构对装箱过程进行监督;同时,欢迎广大客户对于疑似含有危险品货物的集装箱进行实名举报,公司会协调相关部门进行检查,一经查实,将给予相应的奖励;

  6. 对于含有危险品货物而未如实申报,或者申报类别明显错误的集装箱,美森轮船将拒绝装载,并上报海事、海关或相关部门进行处理

  7. 美森轮船对于危险品货物的瞒报、错报保留追究发货人法律责任的权利,并对美森轮船签发提单的发货人采取限制/停止接受订舱的措施,同时对签发提单发货人,处以最低每自然箱10000美元的违约金。



联合船代



2019年5月25日上午6点左右,KMTC旗下一艘名为“KMTC HONGKONG”的集装箱船在泰国林查班港(Laem Chabang)附近突发严重爆炸事故事故造成当地居民在内的多达130人受伤,船上共有500余个集装箱造成45个集装箱被毁或损坏。伪报、瞒报,次氯酸钙泄露被认为是爆炸的原因。




再次提醒广大货主货代

瞒报害人害己,不要心存侥幸







 长按二维码关注正清物流 ↓


 

 源   畅其